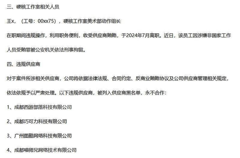
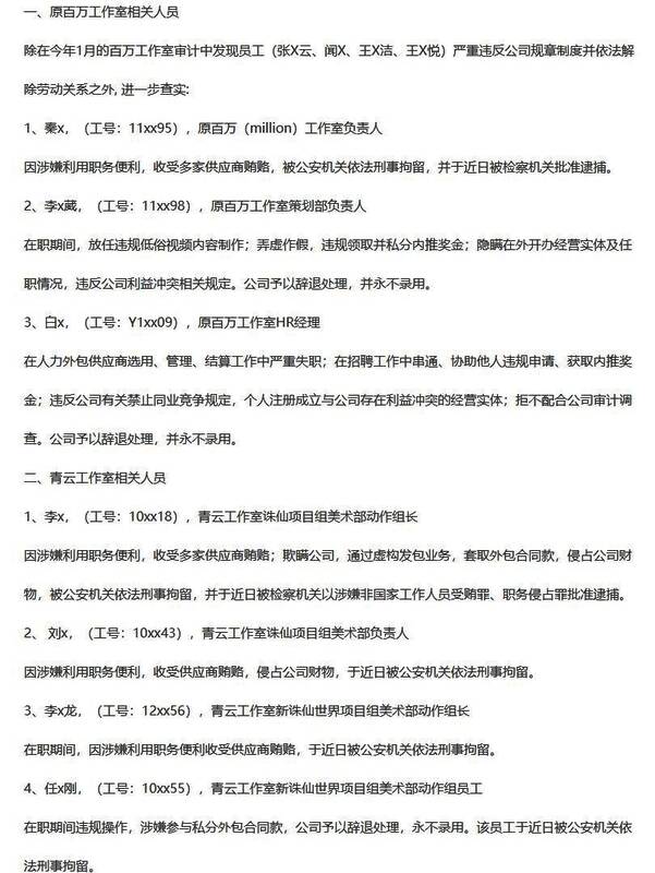
今日(7月1日)完美世界官方发布了“反贪腐内部公告”,其中原百万工作室、青云工作室、硬核工作室多位负责人及组长等,涉及收受供应商贿赂、违规领取并私分内推奖金、拒不配合公司审计调查等行为,目前多位涉及贪腐行为的人员已受到辞退且永不录用的处理。
据公告显示,此次涉及的人员包括原百万工作室负责人秦某、原百万工作室策划部负责人李某葳、原百万工作室HR经理白某、青云工作室诛仙项目组美术部动作组长李某、青云工作室诛仙项目组美术部负责人刘某等。违规供应商则包括成都西游部落科技有限公司、成都巧可力科技有限公司、广州图酷网络科技有限公司、成都喵师兄网络技术有限公司。
目前,完美世界方面已经向公安机关进行报案,对于此次案件所涉及的相关供应商将被列入官方黑名单,永不合作。


























