修仙自由度再升级,转修系统正式上线
修仙之路千变万化,有人钟情鬼修的诡异莫测,有人向往剑修的凌厉霸道,却因修炼方向难以更改而遗憾错失体验机会。如今,《一念逍遥》重磅推出“无负担转修”功能,让玩家无需从头修炼,即可自由切换不同修炼方向,真正实现“大道三千,各取其一”的修仙自由。
如何解锁转修?条件一览
玩家只要最高修炼方向达到“合体前期”及以上境界,即可在切换修炼方向界面的右上角解锁转修功能。但需注意,处于破界跃迁、挖矿等状态时无法进行转修,建议提前安排好时间,避开重要活动节点。

免费领取转修道具,灵活转换修炼方向
游戏更新后将免费赠送转修道具“混元转修露”,玩家可通过传书领取。若未及时使用,该道具将在2025年3月15日8:00后失效。此外,也可选择消耗5000机缘进行转修。
使用道具或机缘后,玩家可将当前修炼方向与其他任意方向进行修为互换,实现快速转换。

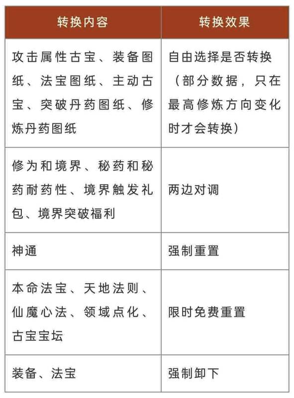
转修机制详解:修为互换与内容重置
在转修过程中,角色的修为、境界将与新方向互换,秘药进度也将一并转移。玩家还可自主决定是否转换主动古宝、丹药图纸等内容,但神通与装备法宝将强制重置并卸下。

神通重置与调整,快速适应新方向
转修后,玩家将获得一次免费的神通调整机会,方便快速学习新方向的核心神通。建议提前炼制新修炼方向的装备法宝,以便更快上手。
成功转修后,城镇福缘处将新增“处理提示”入口,玩家可在此查阅相关信息、调整新神通,确保修仙流程顺畅。

后悔也能撤回,七日内可免费撤销转修
若对新修炼方向不太适应,玩家可在转修后7日内免费撤销转修,回归原方向。但需注意,60日内仅可转修一次,冷却期间无法再次操作,建议提前规划好修仙路线。
转修常见问题解答
1、主修和辅修都可以转修吗? 只要满足条件,主修与辅修方向均可自由转修。
2、未修炼的方向可以作为转修目标吗? 是的,只要满足境界、道具及冷却条件,可将当前方向转换为未解锁方向,原方向将变为未解锁状态。
3、后续是否还会免费转修?次数有限制吗? 官方将视情况推出类似福利活动,转修本身无次数上限,只要有机缘或道具且不在冷却期内即可。
4、转修后功法如何处理? 功法涉及如丹药服用、灵气获取等过程性收益,不会重置。
5、辅修异系转换时,古宝注灵与升星是否会重置? 若两个方向派系发生变化,玩家可自选是否重置攻击类属性古宝,辅修转换同样适用。
6、撤回转修后,古宝会自动还原吗?修炼进度会亏损吗? 撤回转修为方向再次对调,古宝重置等操作可重新选择,但养成材料无法自动复原,修炼进度不会亏损。

自由修仙,开启全新修炼体验
仙途万法不一,多样修炼体验。转修功能的上线,让每一位仙友都能根据自身喜好自由选择修炼方向,体验更丰富、更沉浸的修仙之旅。无论是从鬼修转剑修,还是从法修转体修,皆可轻松实现。
关于《一念逍遥》

《一念逍遥》是由吉比特自研、雷霆游戏发行的水墨国风放置修仙手游大作,融合了真实挂机技术,离线也能获得收益,让玩家轻松体验从凡人到宗师的成长之路。游戏还包含宗门、跨服PK等社交玩法,修仙路上不再孤单。


























